MG
.
Role
Product Design / Product Strategy / UI Design
Client
World To Me

World To Me shipping solutions

World To Me (WTM) is a groundbreaking mobile application that connects users from countries with limited access to global brands or out-of-country shopping options to a wide range of global retailers. With its innovative features, WTM aims to provide seamless shipping services, real-time package tracking, accurate cost estimations, and the ability for users to use their homes as shipping addresses through a trusted middleman network.

PROBLEM STATEMENT

Online shopping from global brands can be challenging for users in certain regions, such as the Middle East, due to limited shipping options, high costs, and uncertainty about the delivery process. WTM seeks to address these pain points by offering a comprehensive solution that simplifies cross-border shopping and shipping.

THE OBJECTIVES AND GOALS OF WTM
  1. Expand Access to Global Brands: The primary objective of WTM is to provide users in regions with limited access to global brands with a platform that connects them to a wide range of retailers. By doing so, WTM aims to expand the shopping options for these users and enable them to purchase products from popular brands that may not be available locally.
  2. Enable Convenient and Reliable Shipping: WTM aims to facilitate a seamless shipping experience for users by providing accurate cost estimations, transparent package tracking, and leveraging trusted Delo partners for pickup and delivery. The goal is to eliminate the uncertainties and challenges associated with shipping products from different countries, making it a convenient and reliable process.
  3. Enhance User Experience: The WTM app is designed to offer a user-friendly and intuitive interface that guides users through the entire process, from product selection to booking shipments. The goal is to create a seamless and enjoyable user experience, even for individuals who may not be familiar with complex e-commerce platforms.
  4. Ensure Secure and Timely Deliveries: WTM aims to prioritize the security and timeliness of deliveries. By partnering with trusted Delo partners and offering real-time package tracking, the app strives to provide users with peace of mind, knowing that their packages are in safe hands and will reach their destination on time.
  5. Foster Economic Opportunities: Another goal of WTM is to foster economic opportunities by enabling users to participate in global e-commerce. By connecting them with global brands and facilitating cross-border transactions, WTM aims to empower users to explore new business opportunities, expand their product offerings, and potentially generate income.

DESIGN PROCESS AND DECISIONS
  1. User Research: We started by conducting user research to understand the needs, preferences, and pain points of global shoppers. We gathered insights through surveys, interviews, and usability testing. This research helped us identify key features, prioritize user requirements, and understand the importance of accessibility in the app.
  2. User Personas: Based on the user research findings, we created user personas, such as James Brown. These personas helped us empathize with users, understand their goals, and design solutions that cater to their specific needs.
  3. Information Architecture: We developed the app's information architecture by organizing products into logical categories and subcategories. This structure was based on user preferences and behavior patterns, ensuring that users can easily navigate and find products of interest.
  4. Visual Design: We employed a clean and intuitive visual design that enhances the user experience. We used a minimalist approach, focusing on clear typography, ample white space, and visually appealing product images. We also incorporated color schemes and visual cues that aligned with the brand identity and appealed to the target audience.
  5. Accessibility: We prioritized accessibility throughout the design process. We ensured that the app followed WCAG (Web Content Accessibility Guidelines) standards, such as providing alternative text for images, using clear and readable fonts, and offering keyboard navigation options. We conducted usability tests with participants who had diverse accessibility needs to gather feedback and refine the design accordingly.
  6. Iterative Design: We followed an iterative design process, incorporating user feedback and conducting usability tests at different stages. This allowed us to identify and address usability issues, improve user flows, and refine the overall user experience.
  7. Data-Driven Decisions: We made design decisions based on data from user research, usability testing, and analytics. We analyzed user behavior, conversion rates, and feedback to optimize the app's performance, identify areas for improvement, and make informed design choices.

RESEARCH AND DESIGN COLLABORATIVELY

To understand the challenges faced by users in regions with limited access to global brands, the WTM team embarked on extensive research. They conducted interviews with potential users, observed their shopping habits, and documented pain points and opportunities. This research phase allowed the team to identify key features and design a user-centric app.

CREATING A SEAMLESS USER EXPERINCE

The WTM app boasts a user-friendly interface that caters to both senders and travellers, the primary user personas. The app's home screen guides users through the booking process, package tracking, and other essential functionalities. To ensure trust and security, the app incorporates government ID verification for all users, giving them confidence in the authenticity of the platform.

BOOKING A PICKUP

When a sender wants to ship a package, they can easily book a pickup through the WTM app. By entering the pickup and destination locations, along with the desired date, the sender can search for available travellers. The app provides a list of verified travellers, displaying relevant details such as pickup date, estimated delivery date, and request approval method. With this information, senders can make informed decisions based on their budget and desired delivery time.

ENHANCING TRUST AND CONVENIENCE

WTM's partnership with trusted Delo partners ensures a smooth shipping process. Delo partners facilitate the pickup and delivery of packages, providing peace of mind to both senders and travellers. Additionally, the app allows senders to track their packages in real time, eliminating uncertainties about delivery status.

PAYMENT AND CONFIRMATION

WTM offers flexible payment options, allowing senders to pay upfront or upon package pickup. Instant approval or chat and confirm methods provide further convenience and assurance to both senders and travellers. Once a booking is confirmed, senders receive notifications via the app, SMS, and email, ensuring transparency and clear communication.

PERSONAS
  • User Persona - James Brown:
    James is a tech-savvy individual in his late 30s who loves exploring the latest trends in fashion and technology. He lives in a region with limited access to global brands, making it challenging for him to find and purchase the products he desires. James relies on the WTM app to discover a wide range of global brands, conveniently shop online, and have the products delivered to his doorstep. He values the app's user-friendly interface, reliable shipping services, and secure delivery, which allows him to stay up-to-date with the latest trends and enjoy a seamless shopping experience.
  • Merchant Persona - Adam Fox:
    Adam is an ambitious entrepreneur who owns a small business and wants to expand his customer base beyond his local market. He sells unique handmade crafts that have gained popularity in his region. Adam uses the WTM app to reach a global audience, showcase his products to potential customers worldwide, and fulfill cross-border orders. The app's platform enables him to manage his inventory, handle international shipping logistics, and receive secure payments. With the WTM app, Adam aims to increase his sales, grow his business, and tap into new economic opportunities in the global market.

USER JOURNEY

The user journey in the WTM app begins with James Brown, a tech-savvy global shopper who wants to explore and purchase products from international brands. James downloads the app and creates an account. He starts by browsing through various categories or searching for specific products. Upon finding a product of interest, James can view detailed product information, including images, descriptions, and pricing. He can also read reviews from other users to make an informed decision. Once James decides to make a purchase, he adds the product to his cart and proceeds to the checkout process. During checkout, James provides his shipping address and selects a preferred payment method. The app ensures a secure transaction and provides order tracking information. Finally, James receives his purchased items, enjoying a convenient and reliable shopping experience.

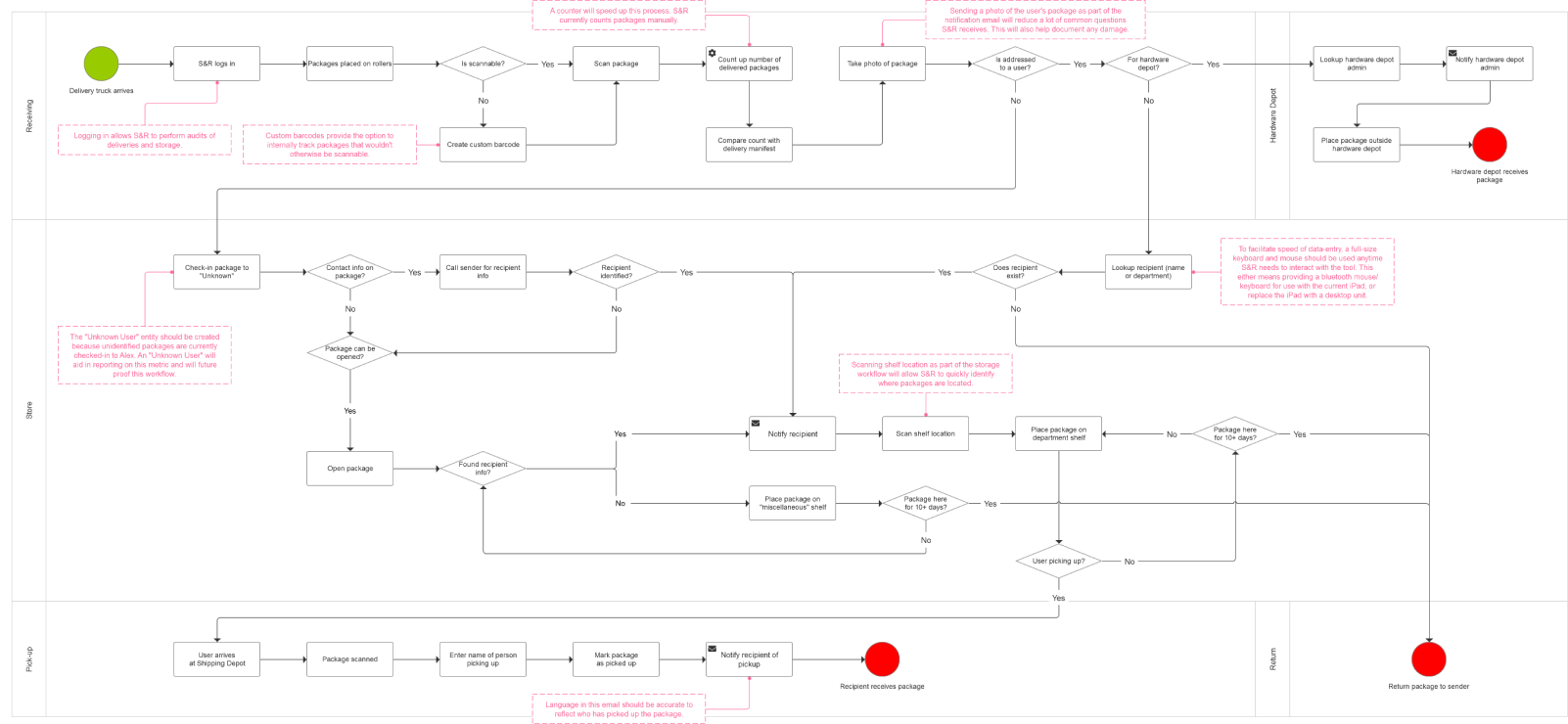
FLOW CHART FOR APP AND WEB APP

The Flow chart of the WTM app is designed to provide a user-friendly and intuitive experience for global shoppers like James Brown. The app's navigation is structured around key categories and subcategories, allowing users to easily browse and discover products. The main menu offers quick access to essential features, such as the user's account settings, shopping cart, and order history. Within each product page, the information is organized in a clear and structured manner, providing detailed descriptions, pricing, availability, and customer reviews. The checkout process is streamlined, guiding the user through steps to enter shipping details and select a payment method. The app ensures a smooth transaction flow, maintaining a logical and consistent information architecture to enhance the overall user experience.

VALUE DELIVRED

The introduction of WTM revolutionized the global shopping and shipping experience for users in regions with limited access to global brands. The app's features have delivered significant value, including:

  1. Access to Global Brands: WTM enables users to shop from global retailers, expanding their choices and allowing them to purchase desired products that were previously inaccessible.
  2. Real-Time Package Tracking: Users can track their packages in real time, providing peace of mind and eliminating uncertainties about delivery status.
  3. Accurate Cost Estimation: WTM provides accurate cost estimations, allowing users to plan their purchases and shipping expenses effectively.
  4. Home as a Shipping Address: Through WTM's middleman network, users can use their homes as shipping addresses, minimizing logistical challenges and ensuring smooth delivery.
  5. Increased Efficiency: The streamlined processes and automated features offered by WTM result in improved efficiency for both senders and travellers, reducing processing and delivery times.

ACCESSIBILITY FEATURES
  1. Access to Global Retailers: WTM connects users with a wide range of global retailers, giving them access to products that may not be available locally. This expands the shopping options for users, allowing them to purchase items from popular brands and explore a broader range of products.
  2. Cost Estimations: One of the challenges faced by users in regions with limited access to global brands is the uncertainty of costs involved in shipping products from different countries. WTM addresses this by providing accurate cost estimations, including shipping fees, taxes, and other charges. This helps users make informed decisions about their purchases and eliminates the risk of unexpected costs.
  3. Home Address as Shipping Destination: WTM allows users to use their home addresses as shipping destinations. This is particularly valuable in regions where there may be limited or unreliable postal services. By leveraging existing infrastructure and using home addresses, WTM ensures that users can receive their packages conveniently and securely.
  4. Package Tracking: The app offers real-time package tracking, enabling users to monitor the progress of their shipments from the moment they are picked up until they reach their destination. This feature enhances transparency and provides users with peace of mind, knowing the exact whereabouts of their packages.
  5. Trusted Delo Partners: WTM has established partnerships with trusted Delo partners who assist in the pickup and delivery process. These partners are reliable individuals who travel frequently between countries and can carry packages for users. By leveraging these partnerships, WTM ensures a secure and efficient shipping process, even in regions with limited courier services.
  6. Seamless User Experience: The WTM app is designed to be user-friendly, with a simple and intuitive interface. It guides users through the entire process, from selecting products to booking shipments, making it accessible to individuals who may not be familiar with complex e-commerce platforms.

By incorporating these accessibility features, WTM aims to bridge the gap between users in regions with limited access to global brands and the products they desire. The app provides a convenient and reliable solution that empowers users to overcome logistical challenges and enjoy the benefits of global e-commerce.

WEB APP

CONCLUSION

World To Me (WTM) has transformed the global shopping and shipping landscape, bridging the gap between users in regions with limited access to global brands and retailers worldwide. With its user-centric design, real-time package tracking, accurate cost estimations, and the convenience of using home addresses as shipping destinations, WTM has delivered immense value to its users.

The success of WTM can be attributed to its collaborative approach to research and design. By conducting in-depth interviews, observing user behavior, and identifying pain points, the WTM team was able to develop a solution that addresses the specific challenges faced by users in regions with limited access to global brands.

The seamless user experience offered by the WTM app is another key factor in its success. The user-friendly interface guides users through the booking process, package tracking, and other essential functionalities. By incorporating government ID verification, WTM ensures trust and security on the platform, giving users confidence in using the app.

WTM's partnership with trusted Delo partners plays a crucial role in enhancing trust and convenience. The involvement of Delo partners in the pickup and delivery process adds a layer of reliability and accountability, instilling confidence in both senders and travellers. Real-time package tracking further enhances trust by providing transparency and eliminating uncertainties about delivery status.

The flexible payment options and instant approval or chat and confirm methods offered by WTM contribute to a seamless transaction process. By allowing senders to pay upfront or upon package pickup, WTM accommodates various preferences and ensures convenience for its users.

Overall, WTM has revolutionized the global shopping and shipping experience for users in regions with limited access to global brands. By providing access to global retailers, real-time package tracking, accurate cost estimations, and the ability to use home addresses as shipping destinations, WTM has empowered users to overcome logistical challenges and enjoy a broader range of shopping options.

Moving forward, WTM can continue to enhance its services by expanding its network of global retailers and Delo partners, further improving the efficiency of its processes, and continuously gathering user feedback to drive iterative improvements. With its innovative approach and commitment to user satisfaction, WTM is poised to make a lasting impact on the global e-commerce landscape.